<コロナ真理教の人々⑪>byカイジロウ
【誤解:未知のウイルスだから最初は分からなくて当然】
それは必ずしも正しくありません。
コロナ論第一巻『新型インフルエンザの顛末』が掲載されたのはSPA! 2020年5月19日号です。
そこで冒頭に書かれている新型インフルエンザの混乱については、内閣官房のサイトでレビューされています。
掲載されたのは奇しくもコロナ前の2019年です。
https://warp.da.ndl.go.jp/info:ndljp/pid/13115540/www.cas.go.jp/jp/influenza/backnumber/kako_09.html
これを読むとなぜ10年前の人々はこんなにも怖れたのか理解に苦しみますが、それと同じ感想を10年後の人間が持つということです。
そしてコロナ論の第一話にこの話題を持ってくることに「未知のウイルスだから分からなくて当然だ」という反論を初手で封じる、小林先生の意地悪な目論見が透けて見えます。
そしてこれが怖れる疾患でないことは医学界も分かっていたのです。
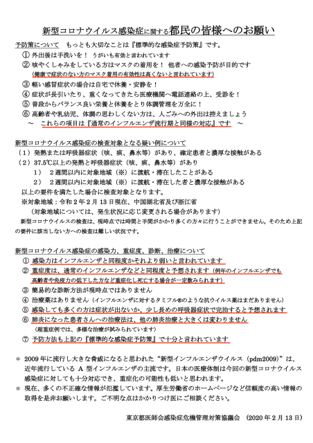
添付資料はコロナ騒動でその悪名を高めた東京都医師会が2020年2月に出していたものです。

※東京都医師会HPより(現在は削除)
今見ても全く妥当なこの文書は程なく削除されましたが、この文面の考察からは「未知のウイルスだから最初は仕方なかった」という反論はあり得ず、むしろどのような経緯でこの文書が削除されたのかという原因究明こそ重要に思われます。
もし「当時はそういう空気だった」という子供だましの非科学的結論しか出ないのであれば、この組織は今後の意思決定のあり方について改善策を打ち出すべきです。
つまり萬田先生の予言通り、これはワクチン利権の誘導ありきでの動きでしかなかったのです。
医師会という組織が国民の健康を第一に考えていない集団なのですから、このような組織に対して疑問を持ち対峙していく姿勢は当然のことなのです。
【トッキーコメント】
『コロナ論』シリーズを読めて、ジャーナリズムの目を持っている人であれば、素人でもこれだけのことが見抜けるということが、本シリーズでわかっていただけると思います。
カイジロウさんによる「コロナ真理教の人々」、第1シーズンは明日で最終回です!
