大須賀淳

国連への意見書を試作してみた

大須賀淳

その他ニュース
2024年11月28日 13:12

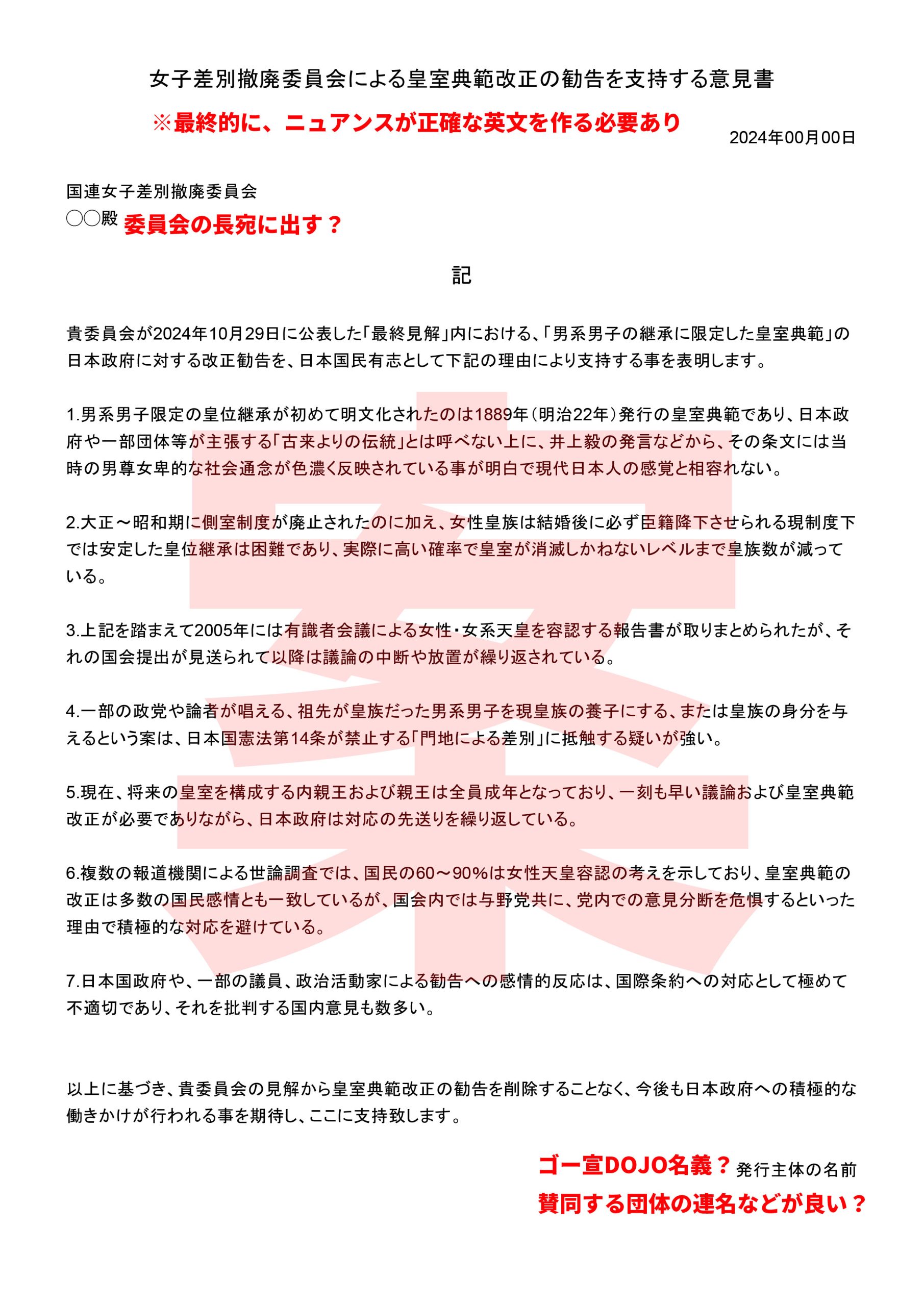
昨日のブログで、女子差別撤廃委員会からの皇室典範改正勧告を支持する意見書を国連に提出するのはどうか?という案を述べましたが、とりあえず「例えばこんな感じ」という文面を試作してみました。

 

色々調べてみると(対国連に限らず)「意見書」というものは、A4一枚ぐらいに収まる形で端的に意見の骨子をまとめたものが多い模様。これは、勧告への支持表明だけでなく、現状の問題点周知を国内で進める目的にも有効かもしれません。

 

スマホ等で表示が小さく見づらい場合は、文面のタップ(クリック)で、フルサイズの画像が開きます。

 

もちろん、内容や文章の練り込み(そして英訳、正式な提出方法を調べるなど)は必要ですが、勧告をヒステリックに罵倒するものばかりが日本国民の声ではない(むしろ、それは偏向したノイズである)事を、あらゆる手段で形にする必要があると思います。

 

意見書を提出する際には、資料として「愛子天皇論」を添付したい(だけど、量・内容ともに全部の英訳は難しいので、抜粋する形で?)。

 

本日のよしりん先生のブログで、愛子天皇論3の描き下ろしで男系固執議員を「タコ壺から引きずり出す!」という意気込みが書かれていました。来るその状況を後押しするためにも、あらゆる方法をもって皇室典範改正を議論の俎上に乗せて行きたいです!